Documentation Index
Fetch the complete documentation index at: https://docs.luklak.com/llms.txt
Use this file to discover all available pages before exploring further.
Purpose: This document defines the internal operational logic of the Contract & Invoice
📋 Function. It governs the company’s entire commercial process, from contract drafting and approval to managing payment schedules and issuing VAT invoices.Why This Matters
This📋 Function is the financial backbone of the project lifecycle, ensuring every commercial agreement is accurately documented, tracked, and executed. It provides strict control over the revenue stream, from client signature to final payment. Strategically, this enables precise cash flow forecasting, mitigates financial risk by tracking all payment obligations, and maintains a professional standard for all client financial interactions. For the accounting and sales teams, it automates payment reminders, standardizes contract management, and creates a clear, auditable trail for all transactions.
The Big Picture
Architecturally, this📋 Function is triggered by a successful deal in the CRM 📋 Function. It is centered around the 🧊 Contract standard object, which serves as the primary record for the commercial agreement. The 🧊 Contract has a hierarchical relationship with its sub-objects, 🧊︎ Payment Installment and 🧊︎︎ VAT Invoice, which manage the payment schedule and tax documentation respectively. This function has key connections, receiving client data from CRM and linking its financial milestones to the 🧊 Project in the Project Management 📋 Function.
OBJECT TYPES & WORKFLOWS
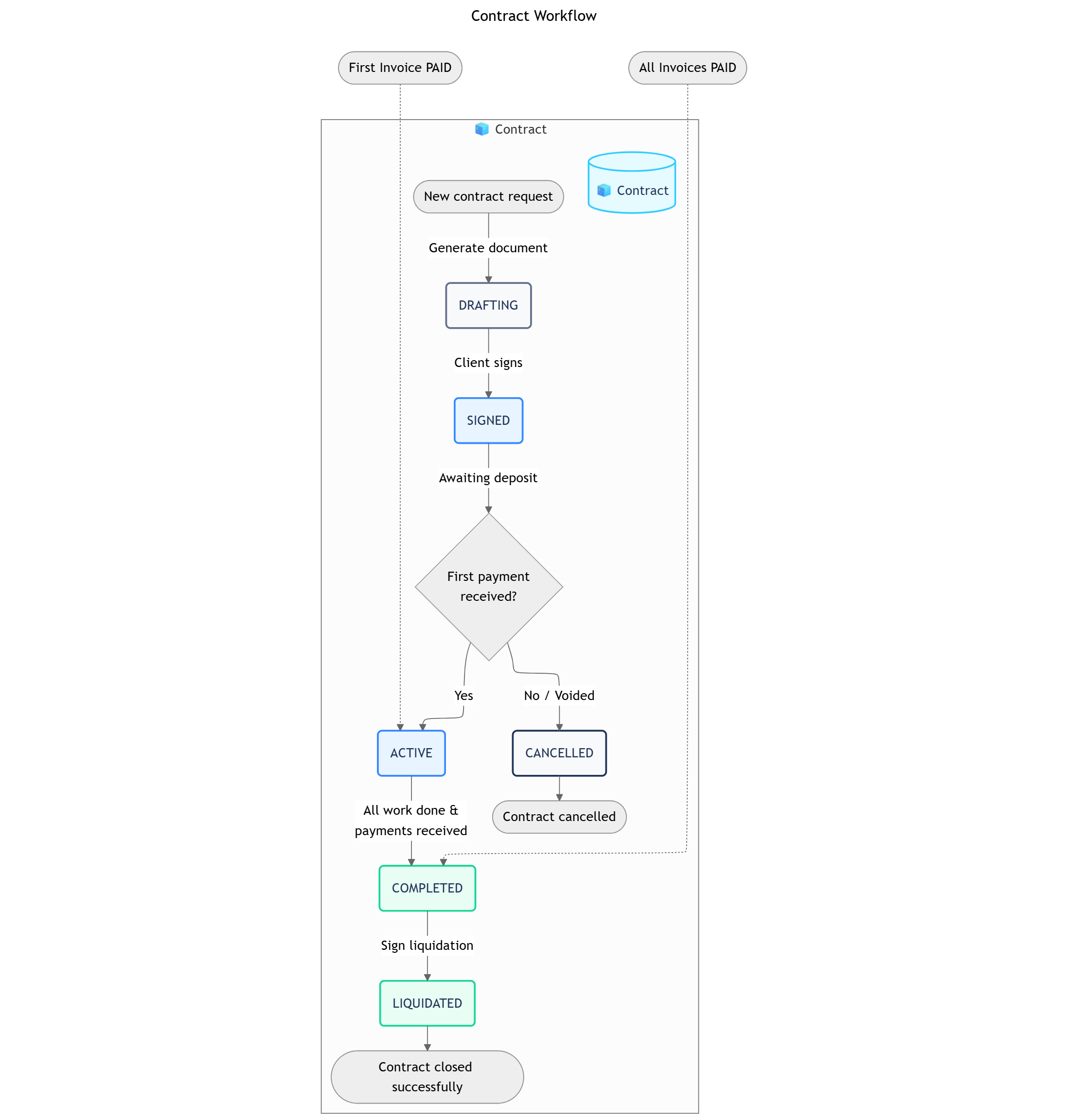
1. 🧊 Contract (Standard Object)
- Process Description: Manages the entire lifecycle of a client contract, from the initial draft to final liquidation after all obligations are met.
- Example: “Contract - Sarah & Michael Westbrook” or “Contract - Boutique Hotel Riviera”.
- Workflow
- Status Details
- Data Fields
Contract Workflow

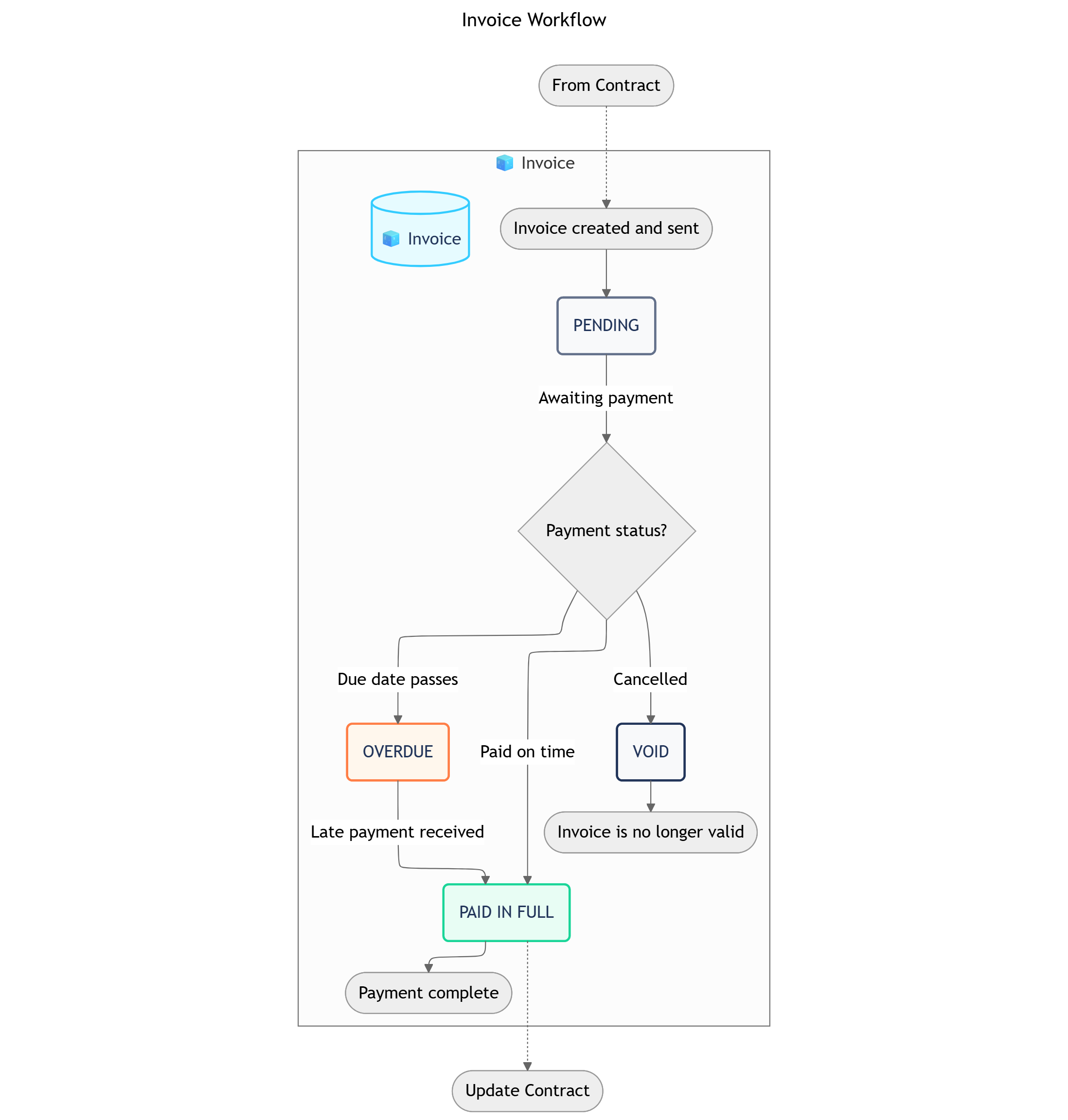
2. 🧊︎ Invoice (Sub-Object)
- Process Description: Tracks an individual payment milestone as defined in the contract’s payment schedule.
- Parent Object:
🧊 Contract - Example: “IN-852: 1st Payment - 25% Deposit”. “2nd Payment - 40% after Concept Approval”
- Workflow
- Status Details
- Data Fields

Pro Tip: Expanding Your Financial BlueprintThe current blueprint focuses on the primary client contract and invoicing process. To build a more comprehensive financial management system, you can introduce additional
🧊 Objects for greater control. For example, you could add:🧊︎ Change Ordersub-objects to formally document and approve any modifications to the project’s scope, timeline, or budget after the initial contract is signed.🧊 Purchase Orderobjects to manage and track procurement from external suppliers, linking specific costs directly back to a project.🧊 Vendorobjects to maintain a central database of your suppliers, their contact details, and performance history.
OBJECT RELATIONSHIPS
| Relationship | Type | Description |
|---|---|---|
🧊 Contract → 🧊︎ Payment Installment | Parent-Child | Each contract is broken down into a schedule of payment installments. |
🧊︎ Payment Installment → 🧊︎︎ VAT Invoice | Parent-Child | A VAT invoice can be issued for each payment installment. |
🧊 Contract → CRM.Customer | Reference | The contract is linked to the customer record that originated in the CRM. |
🧊 Contract → Project | Reference | The contract is linked to the project it governs in the Project Management function. |
AUTOMATIONS
- Within-Function
- Cross-Function Automations
- Cross-System
These rules run entirely within the
Contract & Invoice Space to manage financial records and processes.| Sequence | ID | Rule Name | Trigger | Action | Description |
|---|---|---|---|---|---|
| 3 | IC-03 | Create Invoice Installments | Button Click: “Create Contract (Docs)“ | Create: 🧊︎ Invoice | Triggered by the same action that generates the contract doc, this rule automatically creates multiple 🧊︎ Invoice sub-objects based on the payment structure. e.g., Creating three separate invoices for Sarah’s 25%, 40%, and 35% payment milestones. |
| 5 | IC-04 | Update Financials Upon Payment | Webhook: Payment Received (from CS-05) | Update: 🧊 Contract & 🧊︎ Invoice | When a payment is confirmed, this rule updates the 🧊︎ Invoice status to PAID and recalculates the Outstanding balance on the parent 🧊 Contract Object. |
WORKVIEWS & DASHBOARDS
- Workviews
- Dashboards
- Filters
| Workview | Description |
|---|---|
| 1. Contract List | A detailed list view of all contracts, filterable by status (e.g., PENDING APPROVAL, IN PROGRESS). |
| 2. Payment Timeline | A timeline or calendar view showing all upcoming and overdue payment installment due dates across all contracts. |
ROLES, PERMISSIONS & NOTIFICATIONS
- Roles
- Permissions
- Notifications
| Role | Description |
|---|---|
| Accountant | Manages payments, issues VAT invoices, and tracks financial status. Has full access within this function. |
| Sales Manager | Approves contract drafts before they are sent to the client. Can view all contracts. |
| Sales Rep | Drafts contracts for their clients. Can only view and edit contracts they are assigned to. |
What’s Next?
- CRM (Business) Function: Understand the preceding step where the customer is acquired and the initial deal is made.
- Project Management Function: See how a
SIGNEDcontract triggers the creation of a project and how project milestones are managed.